CA-IF1051S-Q1

f_ico02.svg

量产

具有CAN FD和故障保护功能的汽车级CAN收发器

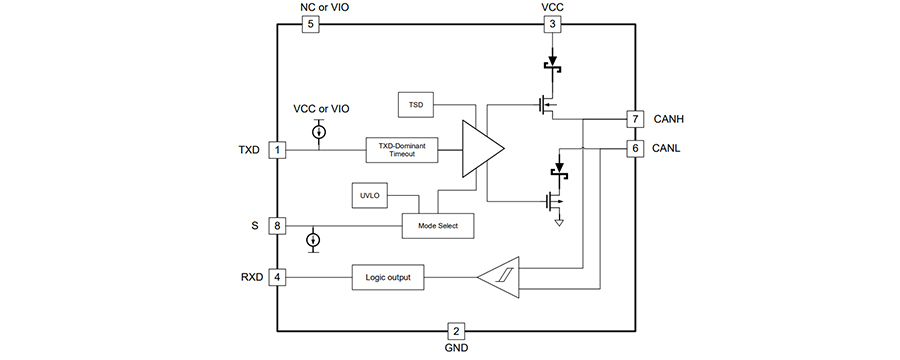
CA-IF1051S-Q1/CA-IF1051VS-Q1 为控制器局域网(CAN)收 发器,符合ISO11898-2:2016 和 IS
11898-5:2007 物理 层技术规范。该系列器件设计用于高速CAN FD网络, 可支持高达 5Mbps 的传输速率。CAN 总线端口提供高 达±58V 的故障保护,满足恶劣环境中的过压保护需求。 接收器输入共模范围(CMR)高达±30V,远远超出 IS
11898 规范要求的-2V 至+7V,非常适合节点间存在较 大地电位偏差的CAN总线网络。此外,CA-IF1051VS-Q1 具有独立的逻辑供电电源引脚(VIO),可接受 2.5V 至 5.5V 供电范围,方便连接不同逻辑电平的 CAN 控制器, 无需额外的电平转换器。
发送器提供显性状态超时检测,避免由于控制器错误或 TXD 输入故障而导致的总线闭锁。当 TXD 处于显性状 态(低电平)的时间超出 tDOM时,驱动器立即释放总线, 使输出保持在隐性电平。此外,两款器件还提供静音模 式控制(关闭发送器工作),满足CAN通信的基本需求。
CA-IF1051S-Q1/CA-IF1051VS-Q1 采用 8 引脚 SOIC 封装, 两款器件均可工作在-55°C 至+150°C 结温范围。
package-soic8-s.png
  • 特性

    满足IS11898-2:2016 和 IS11898-5:2007 物理层标准

    'Turbo' CAN:

    所有器件均支持经典 CAN 和 5Mbps CAN FD(灵活数据速率)
    具有超低对称传输延时和快速环路响应,提高时间裕量

    未上电时,具有理想的无源特性:

    总线和逻辑侧均处于高阻态(空载)
    上电/断电过程中,总线与RXD输出端无扰动

    集成保护功能提高系统可靠性

    CANH、CANL具有±58V故障保护
    ±30V扩展共模输入范围(CMR)
    VCC、VIO欠压保护
    发送器超时检测避免总线闭锁,允许最低传输
    速率为5.5 kbps
    热关断

    超低环路延时:130ns (典型值)

    独立的2.5V至 5.5V VIO逻辑供电电源(CA-IF1051VSQ1)

    结温范围:-55°C 至 150°C

    提供8引脚SOIC封装

    通过AEC-Q100 (Grade 1) 汽车应用认证

  • 应用

    • 车身控制模块

    • 汽车网关

    • 高级驾驶辅助系统

    • 车载信息娱乐系统

  • 器件信息

    器件型号 封装 封装尺寸(标称值) 

    CA-IF1051S-Q1

    CA-IF1051VS-Q1

    SOIC8 4.9mm×3.9mm
  • 简化通道结构图

    未标题-1.1.0.jpg